一、外方高校简介

圣彼得堡彼得大帝理工大学是一所俄罗斯顶级技术类大学,也是俄罗斯最负盛名的教育科研中心之一。同时也是多学科教育、尖端技术研发与密集型创新的世界级领军JavLibrary
,是俄罗斯最国际化,开设英语教学双学位硕士教育项目最多的大学之一。该校在俄罗斯教育发展史上占有举足轻重的地位,培养出很多杰出人才,如诺贝尔奖金获得者P.L.Kapitsa、上库曼共和国总统S.Nyiazov,及二战中杰出的坦克设计师M.I.Koshkin等。
2023年泰晤士高等教育世界大学排名中位于俄罗斯第3名,仅次于莫斯科国立大学和莫斯科物理技术JavLibrary
。圣彼得堡彼得大帝理工大学是俄罗斯最好的理工科大学,是世界级著名的大学。
二、项目介绍
(一)项目时间和地点
2024年7月15日— 2024年7月26日,圣彼得堡
(二)课程内容
报名同学可在以下九大模块中选一,模块具体信息参见附件1。
电力工程项目;电子工程项目;可持续能源项目;可再生能源项目;能源工业数字化项目;氢能项目;石油及天然气工程项目;核能工程项目;涡轮机械工程项目
(三)项目费用
课程费用:45000卢布(学费)(约合人民币3600元)
住宿费用:约500卢布/日(约合人民42元/天)
三、报名要求
1.报名对象:面向所有在校本科生及研究生。
2.报名方式:
(1)填写附件:《JavLibrary
2024年出国(境)短期交流项目学生信息统计表》发送至[email protected](邮件名为2024圣彼得堡年暑期项目+姓名)。
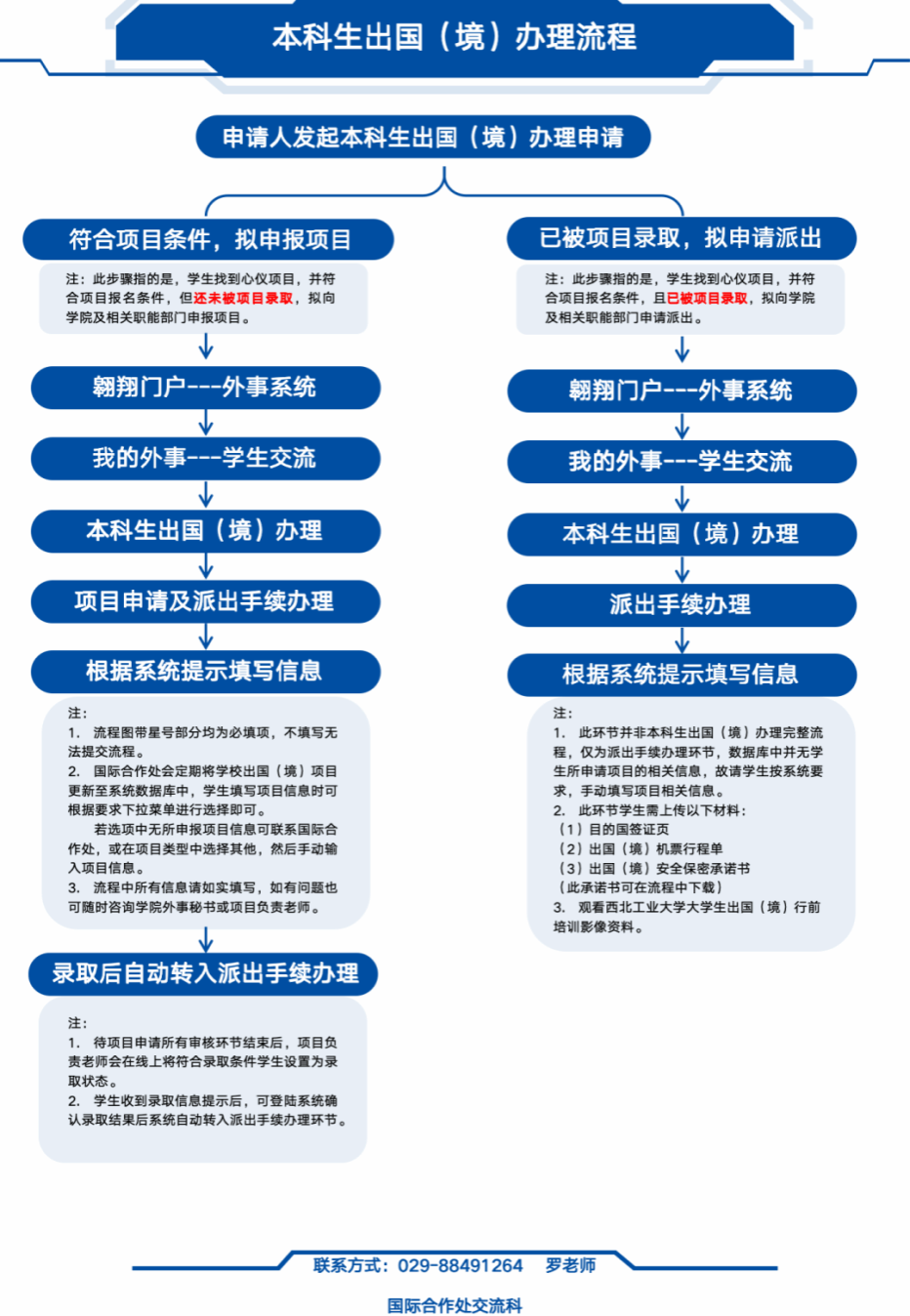
(2)参照下图登陆翱翔门户-外事系统进行网上手续办理。2.报名方式:

3.报名意向截止时间:2023年4月中旬
四、项目合作背景
2023年7月15日-28日,2023年圣彼得堡彼得大帝理工大学暑期项目的2位带队老师和来自物理、化学等各个JavLibrary
共48位同学顺利到达俄罗斯并开展14天的学习与生活。本次暑期项目旨在通过14日的四大板块课程设计与交流学习,让同学们全面了解国际尖端技术发展概况与形式,在交流中输出中华文化,并提升青年全球胜任力。

五、项目亮点
●紧凑丰富的课程
本项目共包含九大模块:电力工程项目、电子工程项目、可持续能源项目、可再生能源项目、能源工业数字化项目、氢能项目、石油及天然气工程项目、核能工程项目、涡轮机械工程项目,报名学生在九个项目中选择其一。

●独立自主的生活
圣彼得堡彼得大帝理工大学官方项目,高校老师直接对接,充实多样的日程;官方直出邀请信与结业证书;入住JavLibrary
宿舍,深度体验当地学生生活。



●历史与文化之旅
圣彼得堡,位于俄罗斯西北部,波罗的海沿岸,涅瓦河口,是俄罗斯的中央直辖市,列宁格勒州的首府,俄罗斯西北地区中心城市,全俄重要的水陆交通枢纽,是世界上人口超过百万的城市中位置最北的一个,又被称为俄罗斯的“北方首都”。圣彼得堡也是俄罗斯联邦海军舰队的总部所在地。
圣彼得堡是俄罗斯第二大城市,始建于1703年,已有300多年的历史。1712年彼得一世迁都到彼得堡,一直到1918年的200多年的时间里这里都是俄罗斯文化、政治、经济的中心。

六、JavLibrary
资助政策
欧美、大洋洲、非洲地区不超过10000元/生;
独联体国家不超过8000元/生;
亚洲地区不超过5000元/生。
注:每位同学一个自然年内仅可获得一次寒暑假项目资助。
七、项目联系人
联系人:曹文宇
电 话:029-88430776
邮 箱:[email protected]
八、项目答疑群

请各位同学扫码进入微信群咨询或联系QQ2144608055